# EMB1016硬件参考设计
#1.典型应用图
--串口应用:连接VDD33,GND,串口0(TXD0和RXD0)信号与底板通信。

--PWM应用:连接VDD33,GND,相应PWM信号与底板通信。

#2.模组电源设计
--模组工作模式下最大电流可以到35mA,建议给模组供电的3.3V电源芯片电流输出能力大于100mA。
--如果用DCDC给模组供电,要特别注意模组输出电压的纹波要小于50mV,过大会导致BLE配网失败,强烈建议用LDO电源方案;并且在供电到模组电源电路上预留串接0402电阻位置,如下图所示。
--模组电源输入引脚的电容C1和C2在PCB Layout时尽量靠近模组电源引脚。

#3.复位管脚设计
NRST提供模组硬件复位功能,要遵从如下时序,保证模组上电后能稳定启动。

#4.模组天线射频说明
--模组只提供PCB板载天线,不提供外接天线方式。
--使用模组上的PCB天线时,需要确保主板PCB和其它金属器件、连接器、PCB过孔、走线、覆铜的距离至少15mm以上。
--下图中阴影部分标示区域需要远离金属器件、传感器、干扰源以及其它可能造成信号干扰的材料。
--特别要注意黄色和网状天线净空区的垂直方向上不要放置金属器件、传感器、干扰源以及其它可能造成信号干扰的材料。

#5.模组下载设计
--EMB1016模组提供SWD和串口两种下载模式:
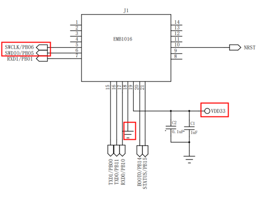
1)SWD下载:连接VDD33,GND,SWCLK,SWDIO信号用JLINK工具下载,具体如下图所示:

2)串口下载模式:连接VDD33,GND,TXD1,RXD1,同时将BOOT0信号置高用串口1下载,具体如下图所示:

#6.QC检测设计
--QC检测:连接VDD33,GND,TXD1,RXD1,将STATUS信号置低用串口1通讯,可以打印固件版本,mac,蓝牙信号等信息。

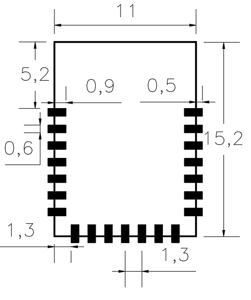
#7.推荐封装图
--模组封装请参考如下推荐尺寸进行设计,具体请参考XXXXXXXXXXXXXXXX链接;建议焊盘宽度不要超0.6mm,如超过0.6mm则会引起相邻焊盘有短路风险。

